Grievance Procedure
BSAC has formalised a Grievance procedure for considering grievances from members.
The Grievance process is initiated by completion of an online form only. This is to ensure that all relevant information is provided to establish the validity of any grievance and ensure accurate allocation to the relevant person or group for handling.
In broad terms the Grievance procedure can be used to:
- Raise a grievance based on breach of BSAC Rules, policies, training or guidance
- Request support to help resolve conflict
- Appeal against inappropriate disciplinary action
- Whistle blowing (Safeguarding)
Foundation of a Grievance
A grievance should relate to the Rules, Policies, Training and guidance of BSAC which are summarised in the BSAC Code of Conduct. If you are considering raising a grievance, then you should ensure that it is covered by the terms of the Code of Conduct.
You can raise a grievance yourself or on behalf of an organisation (eg branch) but if you are raising a grievance on behalf of an organisation you must be authorised to do so).
Attempts at resolution
Every effort should have been made to resolve a complaint before raising a grievance with BSAC. In particular branch disputes should be resolved within the branch structure following branch procedures set out in the branch Bye Laws. Where it has not been possible to resolve a complaint locally then evidence must be provided of all efforts made to resolve any complaint.
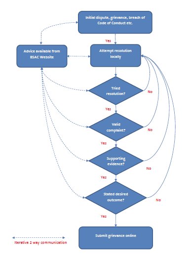
Reference to the flowchart in Figure 1. overleaf provides an indication of the steps that should have been followed to resolve a dispute or other complaint before raising a grievance with BSAC using the online form.
The process requires that with the exception of Serious breaches of the BSAC Code of Conduct (serious is a breach that could lead to suspension or exclusion from BSAC) all efforts should be made to resolve locally.
Advice and Guidance
Advice is available from the BSAC Website and from BSAC HQ.
Staff at BSAC HQ are able to advise members in a general way on disciplinary matters. In particular advice will focus on the importance of following the procedures within the branch appropriate to the level of offence. BSAC Staff are not able to take sides or to support one individual or group over another. Advice provided shall not be used by either side as evidence of support for their particular argument or position.

Figure 1 Steps to resolving a dispute before submitting an online grievance to BSAC
Completion of the online form will require:
- Detailing the basis of the grievance
- Detailing the steps taken to try to resolve the grievance
- A list of documents provided at 5.
- What resolution is being sought
- Submission of evidence
All of the above are a requirement to properly deal with a grievance.
All grievances received will be acknowledged and may result in:
- No further action due to insufficient evidence or efforts to resolve
- Provision of advice
- Request for more information
- Allocation to an individual or group with subject expertise
- Support in the form of appointment of an independent person to act as a mediator
HQ Process
The online Grievance form will deliver all information securely to BSAC HQ.
Each grievance will be reviewed initially and checked for validity with all mandatory fields completed with valid information. Note the form will not allow submission unless all mandatory fields are completed but cannot check that the information is either valid or accurate.
If the completed form does not comply with the requirements then it will be dismissed. This may be for a number of reasons including:
- Issue not relevant to BSAC or BSAC Code of Conduct
- No evidence provided
- Insufficient evidence provided or evidence provided is not relevant
- The grievance could be resolved in another way (eg a criminal offence referred to the police)
Once accepted a grievance will be allocated to a representative for the specific area the grievance relates (eg Safeguarding, NDC, Membership etc.) for detailed consideration. The information provided with be held securely and access will be restricted to those who are dealing with the specific complaint.
Timescales
All grievances received will be acknowledged within a specific timeframe and then reviewed and allocated as appropriate. Depending on the nature of a grievance and the steps necessary to deal with it, which will differ case by case, the person who submitted the grievance will be kept informed of ongoing actions and be provided with an indication of a proposed timeline.
Conclusion
On conclusion of a grievance the complainant will be notified of the conclusion of the process but not necessarily of the detail. If appropriate they will also be notified of any appeals process.